第一章 行业概况
农产品是农业中生产的物品,是指来源于种植业、林业、畜牧业和渔业等的初级产品,即在农业活动中获得的植物、动物、微生物及其产品,如大米、高粱、花生、玉米、小麦以及各个地区土特产等。
图:我国农林牧渔行业政策结构
国家规定初级农产品是指种植业、畜牧业、渔业产品,不包括经过加工的各类产品。包括:
烟叶:是以各种烟草的叶片经过加工制成的产品,因加工方法不同,又分为晒烟叶、晾烟叶和烤烟叶。晒烟叶是指利用太阳能露天晒制的烟叶;晾烟叶是指在晾房内自然干燥而成的烟叶;烤烟叶(复烤烟叶除外)是指在烤房内烘烤成的烟叶。毛茶:是指从茶树上采摘下来的鲜叶和嫩芽(即茶青),经吹干、揉拌、发酵、烘干等工序初制的茶。食用菌:是指自然生长和人工培植的食用菌,包括鲜货、干货以及农业生产者利用自己种植、采摘的产品连续进行简单保鲜、烘干、包装的鲜货和干货。瓜、果、蔬菜:是指自然生长和人工培植的瓜、果、蔬菜,包括农业生产者利用自己种植、采摘的产品进行连续简单加工的瓜、果干品和腌渍品(以瓜、果、蔬菜为原料的蜜饯除外)。花卉、苗木:是指自然生长和人工培植并保持天然生长状态的花卉、苗木。药材:是指自然生长和人工培植的药材。不包括中药材或中成药生产企业经切、炒、烘、焙、熏、蒸、包装等工序处理的加工品。粮油作物:是指小麦、稻谷(含粳谷、籼谷、元谷)、大豆、杂粮(含玉米、绿豆、赤豆、蚕豆、豌豆、荞麦、大麦、元麦、燕麦、高粱、小米、米仁)、鲜山芋、山芋干、花生果、花生仁、芝麻、菜籽、棉籽、葵花籽、蓖麻籽、棕榈籽、其他籽。牲畜、禽、兽、昆虫、爬虫、两栖动物类(1)牛皮、猪皮、羊皮等动物的生皮。
(2)牲畜、禽、兽毛,是指未经加工整理的动物毛和羽毛。
(3)活禽、活畜、活虫、两栖动物,如生猪、菜牛、菜羊、牛蛙等。
(4)光禽和鲜蛋。光禽,是指农业生产者利用自身养殖的活禽宰杀、褪毛后未经分割的光禽。
(5)动物自身或附属产生的产品,如:蚕茧、燕窝、鹿茸、牛黄、蜂乳、麝香、蛇毒、鲜奶等。
(6)除上述动物以外的其他陆生动物。
水产品(1)淡水产品:淡水产动物和植物的统称。
(2)海水产品:海水产动物和植物的统称。
(3)滩涂养殖产品:是利用滩涂养殖的各类动物和植物。水产品类,包括农业生产者捕捞收获后连续进行简单冷冻、腌制和自然干制品。
林业产品(1)原木:是指将伐倒的乔木去其枝丫、梢头或削皮后,按照规定的标准锯成的不同长度的木段。
(2)原竹:是指将竹砍倒后,削去枝、梢、叶后的竹段。
(3)原木、原竹下脚料:指原木、原竹砍伐后的树皮、树根、枝丫、灌木条、梢、叶等。
(4)生漆、天然树脂:是漆树的分泌物,包括从野生漆树上收集的大木漆和从种植的漆树上收集的小木漆;天然树脂,是指木本科植物的分泌物,包括松脂、虫胶、阿拉伯胶、古巴胶、黄耆树胶、丹麦胶、天然橡胶等。
(5)除上述以外的其他林业副产品。
其他植物(1)棉花:是指未经加工整理的皮棉、棉短绒、籽棉。
(2)麻:是指未经加工整理的生麻、宁麻。
(3)柳条、席草、蔺草。
(4)其他植物。
上述第一条至第十一条所列农产品应包括种子、种苗、树苗、竹秧、种畜、种禽、种蛋、水产品的苗或种(秧)、食用菌的菌种、花籽等。2021年,农林牧渔业总产值147013亿元,比2012年增加60671亿元,2013—2021年年均增长4.2%。分产业看,农林牧渔各业均保持稳定增长,其中农业产值增加最多,农林牧渔专业及辅助性活动增长速度最快。2021年,农业产值78340亿元,比2012年增加33494亿元,2013—2021年年均增长4.5%;林业产值6508亿元,增加3101亿元,年均增长6.1%;牧业产值39911亿元,增加13420亿元,年均增长2.7%;渔业产值14507亿元,增加6103亿元,年均增长3.4%;农林牧渔专业及辅助性活动产值7748亿元,增加4554亿元,年均增长7.8%。
图:农业生产经营人员数量和结构
资料来源:资产信息网 千际投行 国家统计局
第二章 商业模式和技术发展
2.1 产业链
图:我国农林牧渔行业产业链结构
资料来源:资产信息网 千际投行 iFinD
上游:农产品生产
农产品上游主要是种植业、林业、养殖业和种业进行的农产品生产。国内农产品除了国家政策保护的小麦、玉米、早粗稻等品种之外,其余品种的市场化程度较高,进出口贸易与市场价格等方面国际市场接轨程度较高,表现出较强的国际联动性。
农产品普遍具有三个特点:地域性、季节性和波动性。很多因素人类尚无法有效地控制,农作物生长受热量、水分、光照等自然因素影响,时常出现丰产和欠产的现象;同时,农产品生产年度中也有淡季和旺季之分。
图:2022-2031年我国农产品生产及消费展望
资料来源:资产信息网 千际投行 中信证券
农产品生产不同于工业产品的生产,农产品会受到气候的影响:
(1)温度是影响农作物生长与发育的主要因素。一般农作物在日均温≥10℃的情况下才能活跃生长,可把日均温≥10℃的持续期视为农作物的生长期。
(2)气温的日较差和光照对农作物的产量和质量有着重要影响。白天气温高,日照强,有利于农作物的光合作用,能产生更多的营养物质;夜间气温低,农作物的呼吸作用被削弱,减少了对能量的消耗,有利于营养物质的积累。
(3)水分条件制约着农作物的生长,不同的农作物需水量不同。需水较多的农作物有水稻、甘蔗、茶叶等,需水较少的农作物有甜菜、小麦、玉米和高粱等。
农产品受气候影响导致了农产品主要具有两大价格变动规律:
(1)季节变动规律
农产品价格季节变动的规律性主要是由农产品季节性生产规律所决定的。农产品生产直接受季节影响,不同的农产品在不同季节生产,一般情况,我国南方不少地区春天可生产出各种蔬菜、收获春稻,而北方粮食产出就较少;秋天是全国收获的黄金季节,各种蔬菜、瓜果、粮食、油料作物相继上市;冬季虽然生产的农产品较少,但海南等地的蔬菜仍正常生产并销往全国,北方除靠大棚生产一些蔬菜、瓜果外,大多只有一些土特产可收获。纵观农林牧渔各种农产品,绝大部分都表现出季节性变动的规律。
而农产品的消费却是常年性的。因此农产品的价格随季节的变动而变动,一般来说,农产品生产旺季供应量大,价格低;淡季农产品供应量小,而且需要储存与加工,价格相对较高。而这对农产品生产经营者的利益影响很大,如北方可以建立大棚生产蔬菜、鲜果、鲜花等,虽然成本高,但是在春天或冬天上市,盈利可观。
(2)周期变动规律
农产品的生产和收获具有周期性,决定了农产品价格变动有周期性。无论是种植业还是养殖业的农产品,大都在这种规律下生产经营。农产品价格循环周期变动是指市场价格发生变动引起需求量变动,而农产品生产不能立即做出反应,只能等到下一个生产周期才能调整生产,调整了之后可能又会出现新一轮的变动。造成周期变动主要是由于农产品生产周期相对较长,还有当前大多数农产品是由分散的农户进行生产以及大多数农民仍处于封闭生产经营情况。
图:中国大宗商品价格指数:农产品类
资料来源:资产信息网 千际投行 中泰证券
中游:农产品加工
农产品加工主要可以分为农产品采购、生产加工和产品销售,是用物理、化学和生物学的方法,将农业的主、副产品制成各种食品或其他用品的一种生产活动。是农产品由生产领域进入消费领域的一个重要环节。主要包括粮食加工、饲料加工、榨油、酿造、制糖、制茶、烤烟、纤维加工以及果品、蔬菜、畜产品、水产品等的加工。
(1)农产品采购
采购包括国外进口和国内采购。目前,我国大部分农产品如小麦、玉米等可以自给自足,只有少部分农产品,比如大豆、豆粕、豆油、棕榈油、棉花等,进口量较大,进口因素必须重点考虑。这也得益于供给侧改革提高国内农产品生产体系的质量与效率,维持了我国农产品市场稳定的局面。
2022年1-8月,我国农产品累计进口金额为1557.89亿美元,同比+5.70%,出口金额为640.57亿美元,同比+23.10%,贸易逆差917.32亿美元,同比-3.74%。2022年8月,我国农产品进口金额为203.35亿美元,同比+1.70%,出口金额为83.40亿美元,同比+19.22%,贸易逆差119.95亿美元,同比-7.73%。
图:2022年1月-8月我国农产品进口额
资料来源:资产信息网 千际投行 中国银河证券
图:主要农产品进口情况
资料来源:资产信息网 千际投行 华西证券
农产品国内采购主要靠国内播种面积、国内售价、运输条件、进口与国内农产品比价。
图:国内主要农产品现货价格(10月3日-10月9日,按“一周以来”涨跌幅排序)
图:国内主要农产品期货价格(9月26日-9月30日,按“一周以来”涨跌幅排序)
资料来源:资产信息网 千际投行 中信证券
(2)生产加工
生产加工环节主要重点关注产能和开工率以及新科技新技术的进步。从产能中可以得到生产加工企业的最大需求量是多少,如果再配合开工率,就可以得到加工企业的生产情况以及整个行业的总体生产情况,进而推算出需求数据。对于新科技新技术,所采用的新技术会不会带来技术含量的提高,能否带来生产力的提升。一些农业方面的新科技新技术都是有可能带来革新性变化的。
图:农林牧渔细分板块中农产品加工业涨幅最大
资料来源:资产信息网 千际投行 财通证券
(3)产品销售阶段
产品销售环节主要关注产品的售价、物价水平、运输情况以及企业的经济效益等方面。 当企业的产品销售价格高,企业经济效益好的时候就会全力进行生产,对原料的采购量会增加,并且对原料价格上涨的承受能力也会增强。即使农产品价格上涨较多,企业还有不错的利润,那么企业就会在高价位的时候继续大量买入。当企业的产品销售价格较低,企业经济效益不好时,企业往往会选择减少生产量,集中消化库存,市场原料采购量以及价格承受能力都会下降。
下游
农产品下游主要是农批市场和终端建设。农产品批发市场功能主要包括水果区、蔬菜区、粮油区、干货区等主要交易区域以及信息中心、物流场、配套酒店、管理办公区等辅助业态;物流场又称冷链仓储中心,综合冷库、冷链交易中心、分拣中心、仓储区、物流配送区、冷藏停车区等多功能为一体的综合功能区。
2.2 商业模式
(1)农户直接销售
指农产品的生产者,通过农贸市场,将农产品直接卖给消费者的销售模式,即“农户 + 消费者”的模式。这种销售模式生产者与消费者直接进行交易,省去了中间环节,从而可以获得比中间商参与更高的经济利润。但是这种销售模式需要农户投入更多的时间和精力,并存在供需不平衡的风险。
(2)多层中间商的销售模式
指农产品的生产者通过中间商将农产品进行销售的模式。即“农户 + 批发商”的模式。这种销售模式主要适用于农产品相对集中的地区。中间商为获得高额利润,往往会压低农产品的收购价格,从而降低农民的经济利润。同时,农户不了解消费者的真正需求,会造成生产的盲目性,增加生产风险。
(3)以“加工 + 销售”为主的农产品销售模式
指农产品的生产者将农产品卖给农产品加工企业,再由加工企业把农产品生产成其他商品,进行销售的模式。这种销售模式可以增加农产品的增值利润,变相增加农民收入,同时可以创造更多的就业机会,带动地区经济的发展。
2.3 技术发展
农业技术创新与农业发展方式转变是相互关联、相互作用的有机整体。特别是在当前新一轮科技革命和产业变革加速推进的背景下,农业发展方式更是发生着翻天覆地的变化,随之关联的技术创新则在技术需求、创新手段和组织方式等方面面临深刻转型。农产品六大新技术如下:
(1)农业生物技术
农业生物技术主要研究微生物学、基因工程、发酵工程、细胞工程、酶工程、分子育种等方面的基本知识和技能,进行动植物及微生物新品种的改良与培育以及农业生物制品的生产等。例如:杂交水稻、转基因大豆、食药用真菌的培育,农药、生物肥料等农业生物制品的生产等。
(2)信息技术
信息技术在农业上的应用主要包括农业决策、支持系统研制与开发、虚拟农业研究、农业信息网络化技术、农业资源管理与动态监测专家系统研制、专业实用技术信息系统及专家系统的研制等。
(3)核农业技术
核农学是核技术与农业科学相结合的交叉学科,旨在利用核科学技术原理研究解决农业科学领域中的基础理论问题,是绿色、低碳的高技术。核农学的特点是以核物理和放射化学为研究手段,以生命物质、生命活动及生命环境为研究对象,解决农业科学进步和农业生产发展中的核心关键技术问题。核农学主要研究领域包括植物辐射诱变育种、农产品辐照加工、农业核素示踪、稳定同位素示踪溯源、放射生物学基础及昆虫辐射不育等。
(4)设施农业技术
设施农业是采用人工技术手段,改变自然光温条件,创造优化动植物生长的环境因子,使之能够全天候生长的设施工程。设施农业是个新的生产技术体系,它的核心设施就是环境安全型温室、环境安全型畜禽舍、环境安全型菇房。关键技术是能够最大限度利用太阳能的覆盖材料,做到寒冷季节高透明高保温;夏季能够降温防苔;能够将太阳光无用光波转变为适应光合需要的光波;良好的防尘抗污功能等。它根据不同的种养品种需要设计成不同设施类型,同时选择适宜的品种和相应的栽培技术。
(5)多色农业技术
多色农业技术主要包括绿、蓝、白色农业技术。以绿色农业技术为例,它主要是指生态农业技术和可持续发展技术,其实就是利用现代化科学技术知识,从调整和优化农业结构入手,充分利用资源,实现高效的物质能量循环。
(6)移植技术
移植技术主要用于工业和国防等其他行业向农业的移植,也可以用于各种常规农业技术融合、交叉、渗透,或者组装与高效地配置,组成一个有机复合技术群。
对国内农产品产业的各个专利申请人的专利数量进行统计,排名前十的公司依次为:新希望、晨光生物、大北农、傲农生物、天马科技、天康生物、雪榕生物、祖名股份、ST獐子岛、华绿生物。
图 农产品公司专利数量Top10(截至2022/10/26)

资料来源:资产信息网 千际投行 iFinD
2.4 政策监管
行业主管部门与行业管理体制
(1)农产品行业的主管部门是农业局。农业局是中国地级市、县级市、县一级分管与三农(农业、农村、农民)工作的政府行政机构,负责管理农业部门,监督农业行为。
(2)农产品行业的自律监管组织是中国农产品市场协会。中国农产品市场协会,是2002年6月经中华人民共和国民政部批准成立的全国性社会团体法人。协会现有会员单位748个,都是具有全国或区域性影响的大型农产品批发市场。中国农产品协会的主管部门是中华人民共和国农业部,并接受民政部的监督管理。
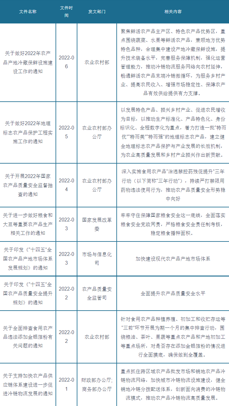
行业的相关法律法规与产业政策
图: 全国农产品行业相关政策

资料来源:资产信息网 千际投行 观研

资料来源:资产信息网 千际投行 中信证券
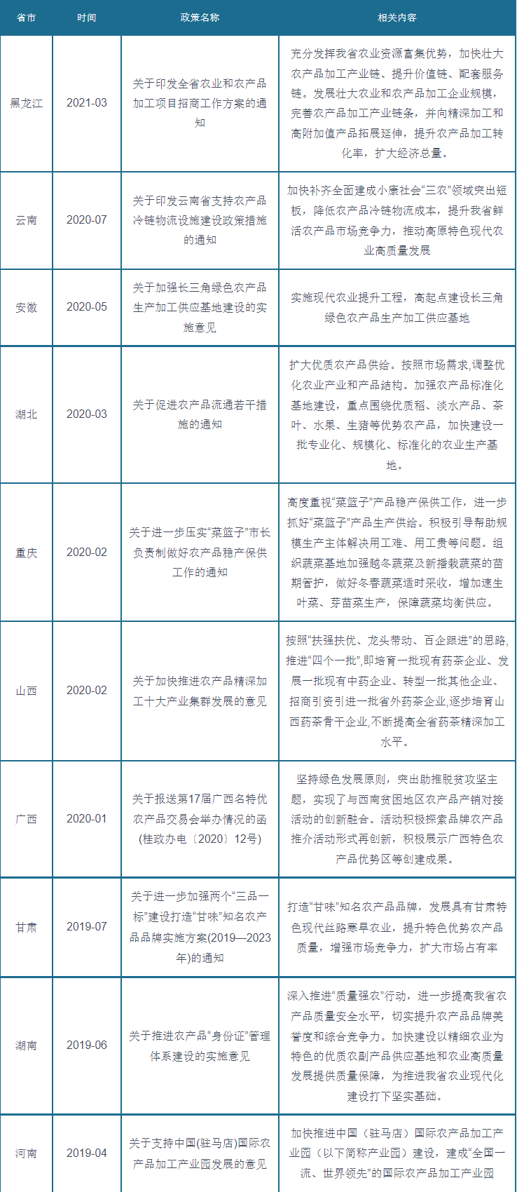
地方层面农产品行业政策
与此同时,各省市积极响应国家号召,陆续发布了一系列政策为农业高质量发展提供质量保障,如《关于印发全省农业和农产品加工项目招商工作方案的通知》《关于印发云南省支持农产品冷链物流设施建设政策措施的通知》《关于加强长三角绿色农产品生产加工供应基地建设的实施建议》《关于促进农产品流通若干措施的通知》等。

资料来源:资产信息网 千际投行 观研
第三章 行业估值、定价机制和全球龙头企业
3.1 行业综合财务分析和估值方法
图:001030.CJ农产品指数表现




农产品行业估值方法可以选择市盈率估值法、PEG估值法、市净率估值法、市现率、P/S市销率估值法、EV企业价值法、EV/Sales市售率估值法、RNAV重估净资产估值法、EV/EBITDA估值法、DDM估值法、DCF现金流折现估值法、红利折现模型、股权自由现金流折现模型、无杠杆自由现金流折现模型、净资产价值法、经济增加值折现模型、调整现值法、NAV净资产价值估值法、账面价值法、清算价值法、成本重置法、实物期权、LTV/CAC(客户终身价值/客户获得成本)、P/GMV、P/C(customer)、梅特卡夫估值模型、PEV等。
3.2 行业发展
农产品是我国经济的支柱产业之一,国家给予很大的希望和扶持,各种优势政策,各种资源分配。截止2021年我国农产品出口规模达到283亿美元,预计2022年出口规模将突破300亿美元,增长速度保持在0.5左右。2021年我国农产品行业营业收入达4.79万亿元,同比增长2.2%;行业利润总额突破2000亿元,同比增长5.9%。2022年1-3月我国农产品行业营业收入达9618亿元,同比增长26%。
从细分行业看,随着农林牧渔产业整体的增长,农业、林业、牧业和渔业四个子行业产值同样在逐年增长。从结构上看,农业和牧业在农林牧渔产业中占据绝对的大头,截至2021年底,我国农林牧渔业中农业总产值共计7.2万亿元,占比为55%,牧业总产值为4.0万亿元,占比为31%,渔业和林业总产值分别为1.3万亿元和0.6万亿元,占比分别为10%和4%。从生产价格指数来看,我国农业产品生产价格指数总体呈波动上升趋势,2021年第二季度后上升明显,2021年四季度,我国农业产品生产价格指数107.9(上年同期=100),比上年同期上升9.4(上年同期=100)。2022年1月,农业农村部在京召开全国农产品质量安全监管工作会议,要求各级农业农村部门坚持统筹发展和安全,“守底线”“拉高线”同步推,“保安全”“提品质”一起抓,不断巩固农产品质量安全稳定向好态势,贡献农业农村高质量发展。
图:农产品价格指数上涨

资料来源:资产信息网 千际投行 华安证券
3.3 驱动因子
(1)经济环境
随着新经济的兴起,农业经济发展空间得到极大拓宽。目前,信息技术飞速发展,信息时代已经到来。在新经济背景下,农业经济和二三产业加深联系并融合发展,拓宽了农业经济的发展空间。在农业经济中,农产品生产占据了农业经济的主要地位,是农业的基础领域。随着新经济兴起,农业经济在新经济提供的便利条件下,完成绿色农业技术的应用推广。
数据显示,2010-2022年中国农产品批发商品销售额保持增长态势,2018年达到1.08万亿元。农产品销售额的快速增长源自居民消费水平的增长,从消费端拉动了农业经济的发展。
(2)社会环境
2013-2022年中国农产品市场和农产品综合市场数量缓慢下降,农产品电子交易市场数量快速增加,大宗农产品电子交易市场数量年均复合增长率为37%。可以看出,受农村电商飞速发展与国家大力建设农村网络及物流的影响,农产品网络销售占比不断增长,数字乡村建设卓有成效。

资料来源:资产信息网 千际投行 艾媒咨询
(3)政策环境
在乡村振兴和农业现代化的大背景下,农业数字化站在了“政策的风口”上。自2004年起,中央每年发布的第一份文件都是针对三农问题,近年来,中央一号文件中越来越多涉及与农业数字化有关的内容,智慧农业、信息技术与农业结合、互联网+农业等词语越来越多被提及。国家针对农业数字化发展制定了目标与时间线,农业数字化的发展前景明确。《数字农业农村发展规划(2019-2025年)》,对农业数字经济、农产品网络零售、农村互联网普三项工作的发展提出2025年指标。
图:2021年以来农产品直播电商相关政策梳理

资料来源:资产信息网 千际投行 华安证券
(4)技术发展
随着科学技术在农业生产中的广泛应用,不仅使农业投入品发生了技术性变革,农机、农化、农膜等农业生产资料的科技含量越来越高;而且在生命科学技术的推动下,农产品品种日渐丰富,种养技术逐渐提高。因而,农业科技发展对解决农产品数量安全提供了强大的技术支撑。
对于当前的农业发展状况来看我国农产品竞争力还较小,而农业主要包括种植业、渔业、畜牧业等多项内容,对技术进行创新可以提高生产要素的质量。以种植业为例,通过对科学知识的掌握和运用,对土地等生产要素进行优化不仅能够提高农作物的产量也能够提升农作物的质量。同时,也能通过嫁接等技术的运用对农作物的产品进行创新。

资料来源:资产信息网 千际投行 艾媒咨询
3.4 行业风险分析和风险管理
表:常见行业风险因子

资料来源:资产信息网 千际投行
(1)自然灾害风险
自然灾害可能导致的风险农业土地发包经营与自然条件息息相关,容易受到自然灾害的影响。近年,台风、冰雹、暴雨等极端异常天气发生概率较大,一旦异常天气引发灾害,可能会造成家庭农场粮食减产,病虫害多发,粮食产量及品质下降,从而影响家庭农场收益及承包积极性。本公司曾经遭受过旱灾、水灾、霜冻、冰雹、虫灾及风灾等自然灾害,但遭受的损失较小。若2022年公司遭受上述自然灾害,则可能导致家庭农场粮食减产、生产运输设备和农产品的损失。也可导致公司基础设施维修投入增加。
针对自然灾害可能导致的风险,建议行业采取加强水利设施建设,预防旱灾和水灾;加强病虫害的调查和研究,提高对病虫害的防治能力;家庭农场参加灾害保险,提高抵抗风险及灾后恢复生产的能力。
(2)政策风险
近年来,国家采取了一系列包括粮食生产、黑土保护、粮食市场定价等多方面的政策,保证粮食安全,调动生产的积极性、稳定粮食价格、增加种植户的收入。后期,若上述相关政策发生变动,或将对经营产生影响。
针对上述风险,建议行业将加强农业政策的研判,推行节本增效技术,加强生产各环节的服务,增强农业抵御政策风险的能力。
(3)食品安全风险
食品安全事关民众的身体健康和生命安全。因偶发性因素引起的管控失误导致产品质量和食品安全问题或事故都会使行业声誉受到影响,也会对农产品销售和经营造成不利影响。
拟采取的应对措施:行业高度重视食品安全,强化食品安全理念的宣传教育;在生产经营过程中严格推行质量管理体系和控制体系,建立健全食品安全管理制度,从制度、执行、管理、监控等方面进一步加强食品安全保证体系建设,从而确保产品质量及食品安全。
(4)经营规模扩大带来的管理风险
随着业内企业近年的快速发展以及募投项目的实施,业内企业的资产规模大幅增加,需要业内企业在资源整合、农产品研发、市场开拓与质量管理、财务管理、内部控制等诸多方面进行调整,对各部门工作的协调性、严密性、连续性也提出了更高要求。如果业内企业的管理能力不能适应扩张需求,管理模式不能随着资产和业务规模的扩大而进行调整和完善,将会影响业内企业的正常运营,削弱业内企业的综合竞争力,引起规模扩张带来的管理风险。
拟采取的应对措施:由于经营规模的快速扩大对管理提出了更高的要求,业内企业将进一步整合现有的优质资源对并购及投后管理给予有效支撑,不断建立和完善符合业内企业业务发展需要的运作机制和管理模式并实现有效运行。针对新收购企业所需的产品研发、市场开拓、质量管理、财务管理、内部控制等各类人才,业内企业将进一步加强人才队伍建设,重视人才梯度建设和人才储备,谨防因管理失效而导致业内企业运营风险,同时,业内企业通过强化内部管理,进一步提高运营效率和效益,提升业内企业业绩水平。
(5)疫情风险
2020年以来,疫情在全球扩散。虽然从目前来看国内外的疫情有所好转,但国内外疫情如出现反复可能影响行业业务的正常开展,存在业绩波动的风险。
拟采取的应对措施:业内企业将密切关注疫情发展情况,实时评估其对业内企业经营成果方面的影响,做好预防措施并积极采取应对措施,降低和严控各类成本费用,力争将疫情对业内企业的影响降至最低。
3.5 SWOT竞争分析
(1)优势
农产品是人们赖以生存的物质基础,是人类社会不可或缺的物资,在全国经济中都占有支柱性地位。现在农产品行业逐渐走向现代化,电子商务等销售渠道也逐渐拓宽,农产品行业欣欣向荣,蓬勃发展。
(2)劣势
关系国计民生的粮食、棉花、油、糖等大宗农产品,我国每年都大量进口这几类产品。我国领土面积大,农业用地种类繁多,地理灾害也非常频发,容易出现由于气候等问题引发的大面积农产品报废。
我国农产品发展仍处于不算发达的程度,较发达国家还有较大差距。
(3)机遇
从信息化发展趋势看,信息社会的到来,为农业农村信息化发展提供了前所未有的良好环境。人类社会经历了农业革命、工业革命,正在经历信息革命。当前,以信息技术为代表的新一轮科技革命方兴未艾,以数字化、网络化、智能化为特征的信息化浪潮蓬勃兴起,为农业农村信息化发展营造了强大势能。
(4)挑战
从农业现代化建设需求看,加快破解发展难题,为农业农村信息化发展提供了前所未有的内生动力。资源环境约束日益趋紧,农业发展方式亟待转变,迫切需要运用信息技术优化资源配置、提高资源利用效率,充分发挥信息资源新的生产要素的作用。
3.6 中国主要参与企业
中国主要参与企业有牧原股份[002714.SZ]、温氏股份[300498.SZ]、海大集团[002311.SZ]、新希望[000876.SZ]、大北农[002385.SZ]、圣农发展[002299.SZ]、北大荒[600598.SH]、隆平高科[000998.SZ]、海南橡胶[601118.SH]、立华股份[300761.SZ]。
图 中国主要参与企业 Top10(按流通市值)

资料来源:资产信息网 千际投行 iFinD
(1)新希望集团有限公司是一家以现代农牧与食品产业为主营业务的民营企业集团,由著名民营企业家刘永好先生于1982年创立,随改革大潮奋斗至今,已拥有世界第二、中国第一的饲料产能,中国第一的禽肉加工处理能力,是中国最大的肉、蛋、奶综合供应商之一。
(2)大北农集团是以邵根伙博士为代表的青年学农知识分子创立的农业高科技企业。自1993年创建以来,大北农集团始终秉承“报国兴农、争创第一、共同发展”的企业理念, 致力于以科技创新推动我国现代农业发展。2010年,大北农集团在深圳证券交易所挂牌上市(股票代码:002385),成功登陆资本市场。
(3)牧原食品股份有限公司始创于1992年,2014年上市。现已形成集饲料加工、生猪育种、生猪养殖、屠宰加工为一体的猪肉产业链。牧原始终秉承“让人们吃上放心猪肉”的愿景,致力于为社会生产安全、美味、健康的高品质猪肉食品,提升大众生活品质,让人们享受丰盛人生。2021年生猪出栏4026万头,屠宰产能2200万头。
3.6 全球主要参与者
全球的重要参与企业有阿彻丹尼尔斯米德兰[ADM.N]、泰森食品[TSN.N]、邦吉[BG.N]、卡尔梅尔食品[CALM.O]等。
图 全球主要参与企业 Top10(按流通市值)

资料来源:资产信息网 千际投行 iFinD
第四章 未来展望
农产品的未来将逐渐走向现代化,拉近与发达国家农产品行业的差距,主要有以下趋势:
标准化趋势:消费者对食品安全、营养、口感等要求日益提高,推动标准化生产、标准化管理制度与流程成为行业趋势。规模化趋势:分散经营的弊端已被重视,规模化经营将是必然趋势。信息化趋势:企业基础装备信息化,农业技术操作全面自动化,农业经营管理信息网络化。集约化趋势:传统粗放经营模式将逐渐退出,用最少的资源或投入换取最大回报和收益的集约化经营将是未来。生态化趋势:全球生态环境的恶化和社会环保意识的增强,呼吁农业产业发展与生态发展的协调统一。深加工趋势:行业从业企业将大力发展农产品深加工,延长产业链条,提高产业附加值。社会化服务趋势: 围绕农业产销各环节的技术服务、信息化服务、金融服务等社会化服务将全面展开。Cover Photo by Benjamin Davies on Unsplash
作者:法拍房找资产信息网
完整版原创行业研究报告,请关注公众号:资产交易信息 (zichanxinxiwang)
